Представьте понедельник утром. Снабженцу звонят с трех объектов одновременно: «Где арматура? Бетон привезли, а накладной нет!». Бухгалтерия требует срочно найти оригинал счета за прошлый месяц для аудитора. Руководитель на планерке спрашивает: «Почему перерасход по бетону на 40%?» А вы помните, что где-то в WhatsApp от прораба было фото какого-то счета, но найти его уже невозможно.
Это и есть «хаос бумаг»: счета на почте, накладные в телефоне, акты в машине, а реальная картина по бюджету — в голове у того, кто уже в отпуске. Стоимость этой неразберихи — прямые убытки от переплат, простои дорогостоящей техники и нервотрёпка 24/7.
ПУСК — это единая цифровая среда для управления закупками и снабжением в строительстве. Если коротко: это «единый штаб» для всех, кто участвует в процессе закупок.
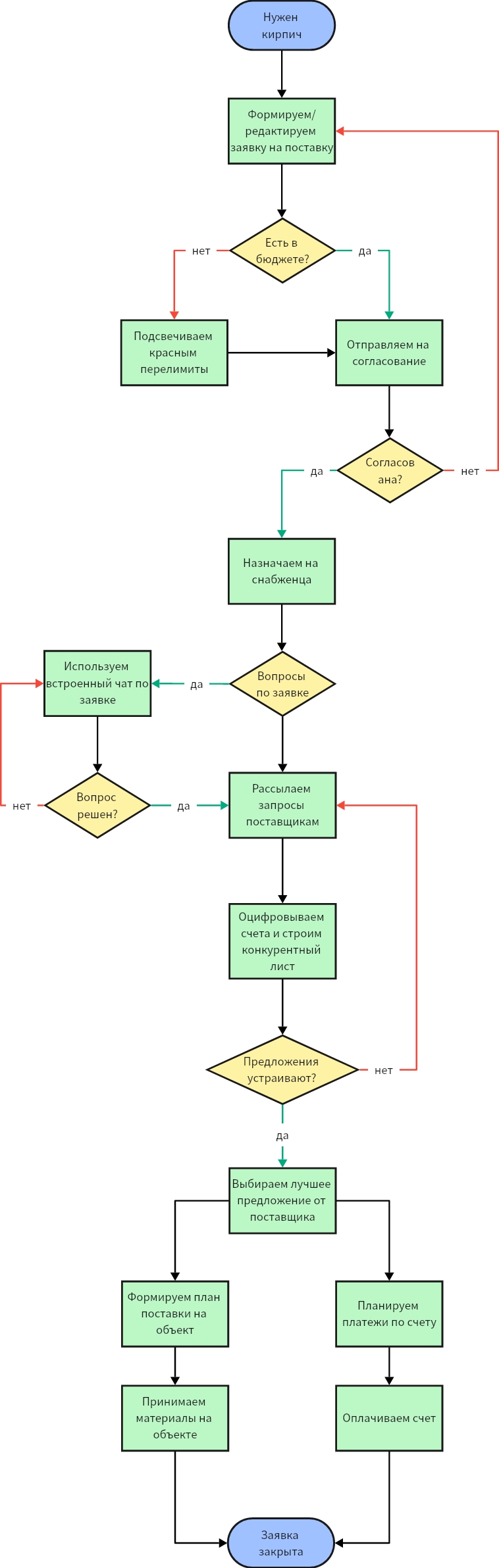
Представьте, что весь процесс от крика «Нужен кирпич!» до отчёта о потраченных средствах происходит в одном месте:
Прораб создает заявку прямо с объекта.
Все счета от поставщиков летят не на почту, а в карточку этой заявки.
Согласование проходит в пару кликов с комментариями.
Отгрузка и оплата автоматически обновляют бюджет.
Руководитель в реальном времени видит, что, где и на каком этапе.

| Как было | Как стало с ПУСК |
|---|---|
| Счета от поставщиков приходят на почту, в WhatsApp, звонком. Накладные теряются. | Все документы по каждой закупке хранятся в единой карточке заявки. Нет поиска — всё привязано к конкретной поставке. |
| Чтобы найти документ по старой поставке, нужно перерывать папки и переспрашивать коллег. | Пожизненный цифровой архив. История всех закупок, счетов и коммуникаций доступна за 30 секунд по поиску. |
| Как было | Как стало с ПУСК |
|---|---|
| Снабженец вручную сравнивает цены в Excel, который никто не видит. Решение о выборе поставщика не зафиксировано. | Система автоматически строит конкурентный лист, наглядно сравнивая цены и условия. Выбор поставщика — это формальный процесс с согласованием, который виден всем. |
| Руководитель видит расходы только постфактум, когда бухгалтерия закрыла месяц. | Бюджеты проектов в системе. Сразу видно: по какой статье сколько запланировано, сколько закуплено и сколько осталось. Перерасход виден до оплаты. |
| Как было | Как стало с ПУСК | |
|---|---|---|
| Заявка «на коленке» на листочке, снабженец о ней не знал, а прораб думал, что всё в процессе. | Четкий рабочий процесс: Заявка → Назначение → Сбор КП → Выбор → Оплата → Поставка. Каждый знает свою задачу, статус виден всем. | |
| «Я думал, ты оплатил!» — счет завис у кого-то в телефоне, поставка задержалась. | Автоматические уведомления и задачи. Система сама напомнит о просроченном счете, о необходимости выбрать поставщика или подтвердить поставку. |
Прораб / Начальник участка:
Уверенность, что заявка не потеряна и принята в работу.
Прозрачные сроки: видно, на каком этапе закупка.
Все документы по поставке под рукой для предъявления заказчику.
Снабженец / Закупщик:
Единый входящий поток заявок вместо сотен писем и звонков.
Инструмент для честного и быстрого сравнения поставщиков.
Защита от претензий: вся история переписки и принятых решений сохранена.
Руководитель / Директор по снабжению:
Контроль бюджета в реальном времени, а не в конце квартала.
Видимость работы команды и загрузки снабженцев.
Данные для анализа: кто из поставщиков выгоднее, по каким статьям перерасход.
Бухгалтер / Финансист:
Полный пакет документов для оплаты (заявка, счет, конкурентный лист, согласование) в одном месте.
Платежный календарь, привязанный к конкретным договорам и заявкам.
Упрощенный аудит и подготовка отчетности.
Это переход от реагирования на проблемы («где документы? почему опоздало?») к упреждающему контролю.
От вопросов «Кто виноват?» к ответам «Всё по плану».
Ваша выгода — не в том, чтобы освоить ещё одну программу. Ваша выгода — экономия денег за счет конкурентных закупок, экономия времени на рутине и поиске, и спокойствие от того, что процесс под контролем.
Готовы заменить хаос на контроль?
➔ Следующий шаг: Начните с основ. Перейдите к статье «Создаем проект и бюджет», чтобы освоиться в системе.
Следующая статья: «Создаем проект и бюджет»